Dergiler
Eskişehir Osmangazi Üniversitesi Yayınları kapsamındaki dergiler için yayın başvuru süreçleri söz konusu dergilerin websitelerinde yer almaktadır.
Kitaplar
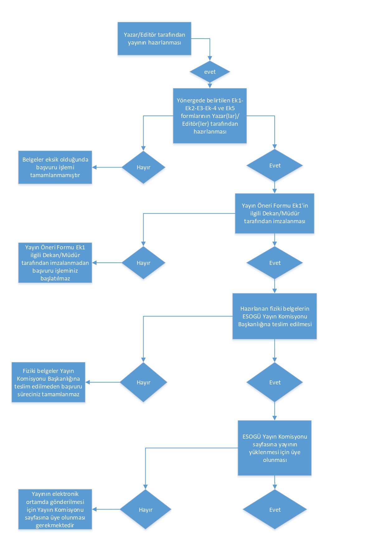
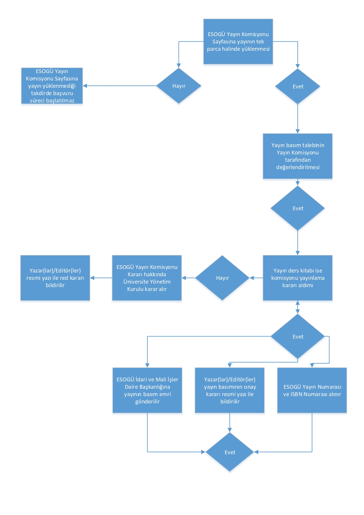
Eskişehir Osmangazi Üniversitesi Yayınları kapsamındaki kitap yayınları için başvuru süreci aşağıdaki belirtilmiştir:


